Käytä sähköpostien tilauslomakemoduulia uutiskirjetilausten keräämiseen kävijöiltäsi. Voit lisätä sähköpostien tilauslomakemoduulin valitsemalla kohdan Sähköpostien tilauslomake, joka on Lisää moduuli -ikkunan kategoriassa Asiakkaan sitouttaminen.

Screen_Shot_2019-11-21_at_13.53.37.png

 

Uutiskirjetilausten kerääminen ja ryhmittely on ensimmäinen askel, kun haluat vuorovaikuttaa ja kommunikoida kävijöidesi kanssa, ja se on hyvä tapa muuntaa kävijä mahdolliseksi asiakkaaksi.

4_-Email-signup-form-3.jpg

Siirrä osoitin moduulin ylle ja paina pudotusvalikon kohtaa Sisältö, Ulkoasu tai Asetukset muokataksesi Sähköpostien tilauslomakemoduulia.

 

Sisältö

Lomakemoduulissa on oletuksena kaksi elementtiä, sähköposti ja etunimi. Voit muokata elementtejä painamalla oikealla olevaa nuolikuvaketta.


Elementin lisääminen

Paina kohtaa Lisää elementti lisätäksesi elementtejä lomakkeeseesi. Voit siirtää elementin siirtämällä osoittimen elementin vasemmalla olevien pystysuorien pisteiden ylle ja raahaamalla sen haluttuun paikkaan.

Tyyppi-pudotusvalikosta voit valita lomakkeeseen lisättävän elementin:

  • Sähköposti (pakollinen)
  • Etunimi (pakollinen)
  • Sukunimi
  • Osoiterivi 1 ja 2
  • Postinumero
  • Maakoodi
  • Paikkakunta (kaupunki)
  • Liittyvä alue (kaupunginosa)
  • Organisaatio (yritys)
  • Puhelin
  • Titteli (esim. Hra, Rva, Tri)
  • Hallinnollinen alue (kunta)

  Tietojen säilytys

Useimmat elementtityypit näyttävät samanlaisilta ja niiden käyttäytyminen on samanlainen sivustollasi. Suurin ero on niiden säilytyspaikka asiakkaan profiilisivulla. Etunimi menee asiakkaan etunimikenttään, osoite menee osoitekenttään jne.

 

Kentän leveys: voit valita syöttökentän leveyden jokaiselle lomakkeen elementille väliltä 20-100%.

Teksti kentän sisällä: tähän lisätyt tekstit näkyvät julkaistun sivustosi kentässä. Käytä tätä tarjotaksesi esimerkkejä kentän täyttämiseen tai kirjoita ohjeita auttaaksesi kävijöitä täyttämään kentän oikein.

Pakollinen kenttä: tämän kohdan merkintä tekee kysymyksestä pakollisen – kysymykseen täytyy vastata ennen kuin lomake voidaan lähettää.

 Useamman kentän salliminen

Useampi elementti: ≤100%: Huomaa, että elementit kelluvat aina vasemmalle, ja ne lisätään samalle riville, jos niiden yhteen laskettu leveys on alle 100%.

Useampi elementti: >100%: Kun rivin kaikkien elementtien yhteysleveys ylittää 100%, viimeisin elementti siirretään alla olevaan riviin.

 

Suostumusasetuksen lisääminen

Sivuston omistajana sinulla saattaa olla lakisääteinen velvoite hankkia kävijältä suostumus kerätessäsi heidän tietoja lomakemoduulilla. Suostumusasetuksen avulla voit pyytää tämän suostumuksen ja helposti näyttää tietosuojakäytäntösi tai ohjata kävijäsi siihen. Suostumusasetuksen lisäämisen lisäksi Sähköpostien tilauslomakemoduuli sisältää tilausasetuksen ja eroaa näin Lomake- ja Mailchimp-lomakemoduulista.

  Sähköpostimarkkinoinnin suostumuksen ja asiakkaan lisääminen ryhmään suostumuksen ero

Kahden suostumustyypin ero on, että Sähköpostimarkkinointi-tyyppi ohjaa joko ulkoisessa osoitteessa tai sivustosi sivussa olevaan tietosuojakäytäntöön, tai näyttää sen ikkunassa suoraan tilauslomakkeessa. Lisää asiakasryhmä -tyyppi mahdollistaa viestin lisäämisen kävijälle suoraan merkintäruudun alle (toisin sanoen se ei ohjaa ulkoiseen lähteeseen).

 

  1. Suostumus sähköpostimarkkinointiin: 

    Sähköpostisuostumukseen on tarjolla seuraavat asetukset: 

    Linkkityyppi: tarjoa linkki tietosuojakäytäntöösi. Voit valita joko ulkoisen linkin, sisäisen sivun tai ponnahdusikkunan joukosta. Jos valitset ikkunan, voit joko lisätä tietosuojakäytännön suoraan moduuliin tai käyttää yleisten tietojen tunnistetta noutaaksesi lakitekstin yleisistä tiedoistasi.

    Pakollinen kenttä: tämän asetuksen merkitseminen tekee suostumuksesta pakollisen – suostumus täytyy antaa ennen kuin lomake voidaan lähettää.

    7_-Provide-consent-6.jpg

     
  2. Lisää asiakasryhmän suostumukseen

    Rekisteröitymisen suostumukseen on tarjolla seuraavat asetukset:

    Tunniste ja kuvaus: tunnisteteksti näkyy valintaruudun vieressä ja kuvauksen teksti tunnisteen alla.

    Lisää asiakasryhmiin: valitse kohdassa Asiakkaat, mihin ryhmiin haluat lisätä rekisteröityvät kävijät. Kävijät eivät näe näitä tietoja tilauslomakkeessa. 


Lähettäminen

Päätä mitä tapahtuu, kun kävijä lähettää lomakkeen. Täältä voit mukauttaa lähetyspainikkeen tekstin ja kiitosviestin, joka näkyy lähettämisen jälkeen. Voit myös lisätä lyhyen huomautuksen lomakkeen loppuun ohjeistaaksesi kävijöitä.

 

 

 

Asetukset

  • Käytä roskapostisuojausta: Voit halutessasi käyttää roskapostisuojausta sähköpostin tilauslomakkeen -moduulissa. Tämä asetus estää roskapostin internetin boteilta. Asetus aktivoi lomakkeissa pienen reCAPTCHA "En ole robotti" -valintaruudun, jotta voidaan varmistaa kävijän olevan ihminen.
    • Käytä näkymätöntä roskapostisuojausta: voit valita tämän asetuksen, kun olet ottanut roskapostisuojauksen käyttöön. Sen sijaan, että lomakkeessa näkyy reCAPTCHA-laatikko, voit ottaa käyttöön Käytä näkymätöntä roskapostisuojausta -asetuksen, jolloin kävijät eivät näe reCAPTCHAa ollenkaan; eivät edes "En ole robotti" -valintaruutua. Jos järjestelmä merkitsee kävijän "epäilyttäväksi", näytetään tavallinen tarkistus kävijän lähettäessä lomakkeen.

      ReCAPTCHAn näkyvyys

    Näkymätön reCAPTCHA ei ole nimestään huolimatta täysin näkymätön sivustollasi. Kun roskapostisuojaus on käytössä, Google – reCAPTCHA-tekniikan omistaja – kerää kävijän tiedot sivustoltasi ja on täten lain nojalla velvoitettu näyttämään oman tietoturvakäytännön ja käyttöehdot. Nämä linkit näytetään sivustollasi pienessä tarrassa alla olevan esimerkin mukaisesti. Voit valita editorista haluatko tarran näkyvän sivustosi oikeassa vai vasemmassa alakulmassa. Tarran ulkoasua ei voi muokata ja siihen ei voida lisätä mitään, koska se ei ole natiivi elementti editorissa.

    1535719571115-invisible-recaptcha-preview-6.png

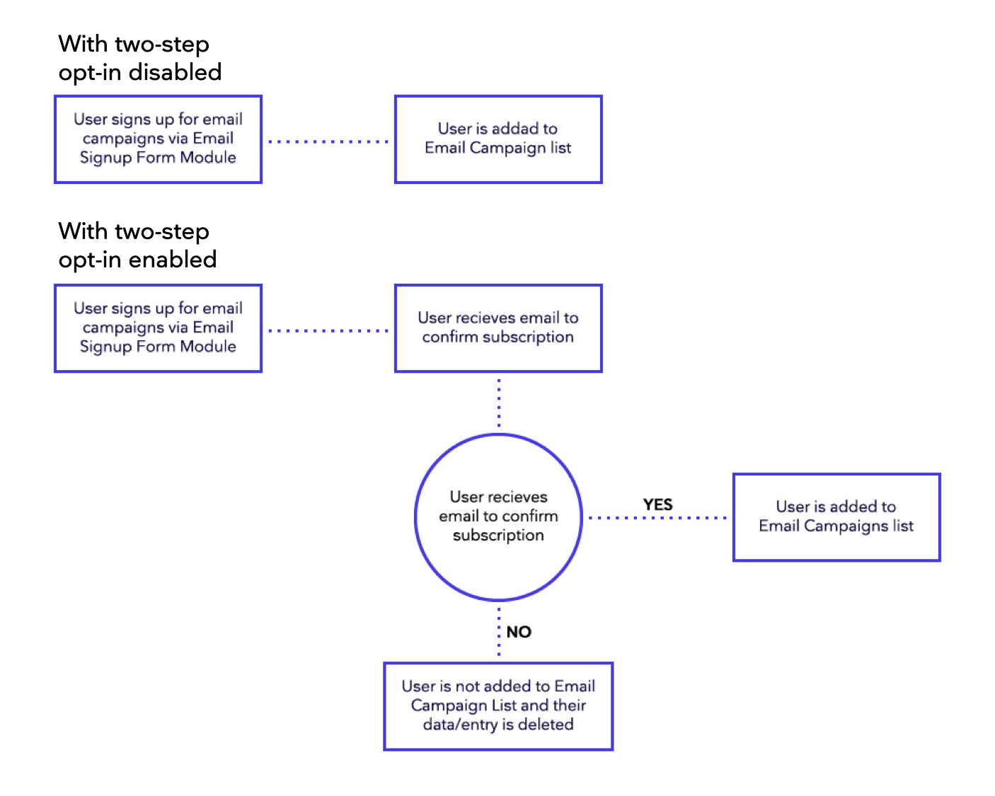
  • Ota käyttöön kaksivaiheinen suostumus: Voit halutessasi ottaa käyttöön kaksivaiheisen suostumuksen sähköpostien tilauslomake -moduulille. Lakiteknisistä syistä kaksivaiheinen suostumus saattaa olla pakollinen (tunnetaan myös nimellä kaksoissuostumus) kävijöillesi, jotta he voivat tilata sähköpostipohjaiset uutiskirjekampanjasi. Jos tämä asetus on käytössä, käyttäjiä pyydetään vahvistamaan uutiskirjeiden/kampanjoiden tilaus, kun he ovat täyttäneet sähköpostin tilauslomakkeen. Alta löydät visuaalisen selityksen kaksivaiheisen suostumuksen eri vaiheista, kun se on käytössä ja pois käytöstä.

    twostepoptin-3.png

  • Uudelleen ohjaus: lomakkeen täyttämisen jälkeen voit ohjata kävijät ulkoiseen sivustoon tai sivustosi sivuun.
Oliko tämä artikkeli hyödyllinen?
0/0 koki tästä olevan apua